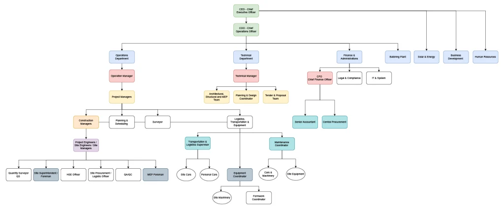
Our Workforce
Providing EDGE Consultancy, Construction Management, and Energy Solutions
Work Objective
With a clear “Customer-First” mindset, we aim to be a dominant force in the construction industry, providing the best service at the highest standards.
we have successfully delivered 500,000 m2 of warehouses and implemented 2 MW of solar power to date, demonstrating our ability to provide cutting-EDGE construction and energy solutions tailored to our clients’ needs.
We at SNS Construction, Energy and Trading aim to push this initiative and hope to contribute in jumpstarting the mainstreaming of Green Buildings. Through EDGE, we as projects contractor want to be at the forefront of building cost effective, and sustainable green infrastructure. Our buildings are built keeping critical parameters such as the local climate in mind, and usage of sustainable building material is ingrained into our construction cycle.
Our project management teams oversee the creation of large-scale green infrastructure. Our future ready projects are being built keeping the EDGE Certification parameters in mind.
Our Members
Jad Saiid
Chief Operating Officer (COO)
Masters in Civil Engineering
jad@sns-ghana.com
Mustafa Alayoubi
Chief Commercial Officer
Master in Electrical Engineering
MBA in Business Administration
mustafa@sns-ghana.com
Amado Boustani
General Manager - Ivory Coast
MBA in Global Business Admin.
Masters in Civil Engineering
amado@sns-ci.com
Mohammad Omar
Financial Controller
Masters in International Business
finance@sns-ghana.com
Hala Jurf
Business Development Manager
Bachelors Degree in Logistic Science
hala@sns-ghana.com
Fawzi Chaarani
Projects Manager
Masters in Civil Engineering
fawzi@sns-ghana.com
Christian Mewes
Senior Projects Architect
Master (Dipl.Ing) in Architecture
christian@sns-ghana.com
Pierre Eid
Senior MEP Engineer
Masters in Electro-Mechanical Eng.
mep@sns-ghana.com
Alain Farah
Project Engineer
Masters in Civil Engineering
alain@sns-ghana.com
Hassan El-Wehbe
Procurement Manager
BS Business Adminstration
hassan@sns-ghana.com
Louay Jarkass
Site Engineer
Masters in Civil Engineering
louay@sns-ghana.com
Wissam Kanj
Site Engineer
Masters in Civil Engineering
wissam@sns-ghana.com
Ghazi Fatfat
Sales Engineer
BSc Industrial Eng. & Maintenance
solar@sns-ghana.com
Ayebida Amoadu
Projects Planner
MBA Operations & Project Mgt
Dip. Architectural Technology
planner@sns-ghana.com
Othman Kabbara
Workshop Manager
info@sns-ghana.com
Ebenezer Amematey
Store Manager
Bachelor in Building Technology (BTech)
store@sns-ghana.com
